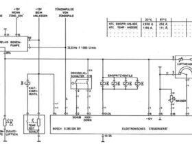
an Klemme 30 des Benzinpumpenrelais liegen 12V an, aber wenn es durchschaltet, liehen an Klemme 87 nur noch 0,14V an
hat jemand eine idee, woran es liegen kann???
an Klemme 30 des Benzinpumpenrelais liegen 12V an, aber wenn es durchschaltet, liehen an Klemme 87 nur noch 0,14V an
hat jemand eine idee, woran es liegen kann???
Irgendwer wollte doch noch ne DVD mit Teilekatalog haben, wer war das nochmal?
Also das Scannen hat vielleicht ne dreiviertel Stunde gedauert, den Rest macht doch der Rechner.
Gruß
Carsten
Vor kurzer Zeit habe ich einen LEXMAUL Katalog von 1985 erstanden. Beim Durchblättern fühlte ich mich direkt in die 80er zurückversetzt und wollte sofort die Bestellkarte ausfüllen.
Ich denke, dass solche Dokumente vielen hier bei einer H-Abnahme helfen können und weiterhin interessante Beleg der damaligen Zeit sind.
An dieser Stelle noch einmal vielen Dank an LEXMAUL OPEL TUNING, die der Veröffentlichung hier schnell und formlos zugestimmt haben. Von Irmscher und Mantzel hab ich noch keine Antwort bekommen.
Ich würde mich freuen, wenn Ihr auch andere Kataloge von damals hier einstellen würdet. Falls jemand eine Idee hat, wo man sowas dauerhaft und kostenlos besser ablegen kann, als bei Skydrive, dann bin ich für Hinweise sehr dankbar.
Mir kam gerade so ein Gedanke, ist der E Kadett nicht schon im elektronischen Katalog und TIS hinterlegt? Der Ascona C steht auf jeden fall schon drin. Habs nur gerade nicht greifbar.
kurze Zwischenfrage, ich habe für meinen Ölkühler eine ähnliche Frickellösung mit den Schläuchen und Schellen, aber mir ist irgendwie nicht ganz wohl dabei obwohl ich das schon 5 Jahre so fahre. gibts da Vorschriften, dass das verpresst sein muss?
und vor allen dingen ist es für einen hochtöner fast die ideale position.
In meinem Rekord habe ich die Hochtöner mit Saugnäpfen oben rechts und links in der Frontscheibe positioniert.
Eine Info aus nem anderen Forum....um hier mal Aktuell zu bleiben:
Technische Vaseline S-743 mit 10 % Bienenwachs ist das gleiche wie Mike S.
die Vaseline gibts ab und an bei Ebay.....